欢迎来到深圳海运协会!
深圳海运协会
Shenzhen Shipping Association
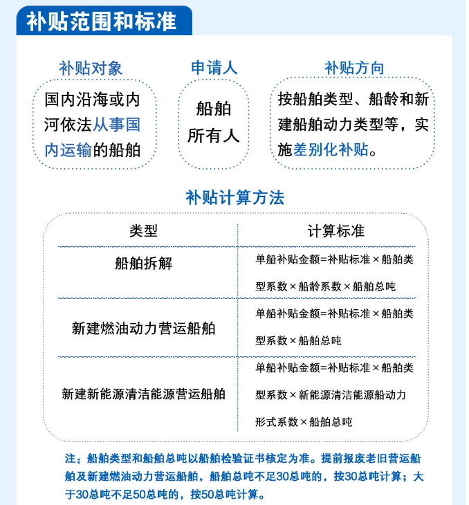
一图读懂《交通运输老旧营运船舶报废更新补贴实施细则》
来源: | 作者:logistics-101 | 发布时间: 2024-08-13 | 515 次浏览 | 🔊 点击朗读正文 ❚❚ | 分享到:

    近日,交通运输部 国家发展改革委联合印发《交通运输老旧营运船舶报废更新补贴实施细则》(以下简称《细则》),明确了老旧营运船舶报废更新补贴政策。以内河1000总吨的散货船为例,提前报废最高可补贴100万元;提前报废后新建同吨位燃油动力散货船,可补贴150万元;提前报废后新建同吨位新能源散货船,可补贴320万元。